Site is in maintenance mode
Quick jump to page content
Main Navigation
Main Content
Sidebar
Language
English
Français (Canada)
Register
Login
Online ISSN : 1499-1853
Print ISSN : 1499-1845
Toggle navigation
Home
Archives
Additional Publications
10th Anniversary Book
About
About the Journal
Editorial Team
Become a Reviewer
Submission Information
Submission Checklist & Guidelines
How to Ensure All Files are Anonymized
Artificial Intelligence (AI) Use Policy
Plagiarism
Publication Ethics
CERIC Services
Announcements
Subscribe
Contact
Search
Home
Archives
Vol. 19 No. 1 (2020)
DOI:
https://doi.org/10.82396/cjcd.v19i1
Published:
2020-01-22
Full Issue
PDF
Editorial
From the Editor's Desk
Rob Shea
(1)
(1)
Marine Institute, Canada
DOI record not available
x
Abstract Views : 400
Download : 27
PDF
Research Article
Impact of Proactive Personality on Career Adaptability and Intentions for Expatriation
Irfan Hameed
(1)
, Sanam Brohi
(2)
, Atif Shahab
(2)
(1)
Iqra University, Pakistan
,
(2)
Institute of Business Management, Pakistan
4-14
Abstract Views : 185
Download : 189
10.82396/cjcd.v19i1.3156
PDF
Table 1. Respondents' Profile
Table 2. Reliability of the Constructs
Table 3. Correlations
Figure 1. Hypothesized Model
University Students' Perceptions of Unplanned Events as a Factor in the Process of Career Choice
Ozlem Ulas-Kilic
(1)
, Selen Demirtas-Zorbaz
(2)
, Seval Kizildag
(3)
(1)
Giresun University, Turkey
,
(2)
Ordu University, Turkey
,
(3)
Adiyaman University, Turkey
14-24
Abstract Views : 445
Download : 269
10.82396/cjcd.v19i1.3155
PDF
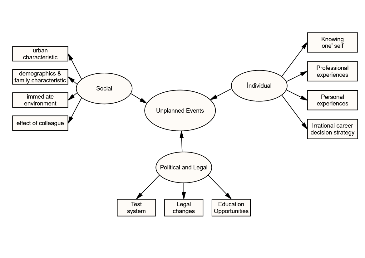
Figure 1. Participants' responses associated with unplanned events
Table 1. Participants' Responses Associated with Social Factors Theme
Table 2
Table 3
What inspires Career Professionals in Ontario's Non-Profit Employment Agencies to Remain Intrinsically Motivated?
Habib Ullah
(1)
, Pam Bishop
(2)
(1)
ACCES Employment, Canada
,
(2)
Western University, Canada
27-38
Abstract Views : 182
Download : 190
10.82396/cjcd.v19i1.3154
PDF
Table 1
Figure 1
Another Story to Tell: Outcomes of a Single Session Narrative Approach, Blended with Technology
Mark Franklin
(1)
, Michael J Stebleton
(2)
(1)
University of Toronto, Career Cycles, Canada
,
(2)
University of Minnesota-Twin Cities, United States
39-45
Abstract Views : 241
Download : 230
10.82396/cjcd.v19i1.3153
PDF
Table 1
Table 2
Advancing Older Workers: Motivations, Adaptabilities, and Ongoing Career Engagement
Jennifer Luke
(1)
, Roberta A. Neault
(2)
(1)
University of Southern Queensland, Australia
,
(2)
Life Strategies Ltd, Canada
48-55
Abstract Views : 289
Download : 177
10.82396/cjcd.v19i1.3152
PDF
Figure 1
Preparing Undergraduate Students for Tomorrow's Workplace: Core Competency Development Through Experiential Learning Opportunities
Elizabeth Bowering
(1)
, Christine Frigault
(1)
, Anthony R Yue
(1)
(1)
Mount Saint Vincent University, Canada
56-68
Abstract Views : 395
Download : 182
10.53379/cjcd.2020.25
PDF
Figure 1
Themes by Openjournaltheme.com
Themes by Openjournaltheme.com
Themes by Openjournaltheme.com
Themes by Openjournaltheme.com